广东农工商职业技术学院
211 |
985 |
双一流 |
综合
广东省
高职(专科)
省重点
公办
8966
立德博学、知行合一
020-85230071
http://www.gdaib.edu.cn/
更多 >
图片
院校首页
历年分数
历年分数
历年分数
普通类
艺术类
体育类
招生计划
院校计划
投档规则(艺术)
投档规则(体育)
招生政策
招生简章
招生资讯
探校攻略
探校攻略
探校攻略
探校攻略
探校攻略
探校攻略
院校首页
> 招生简章
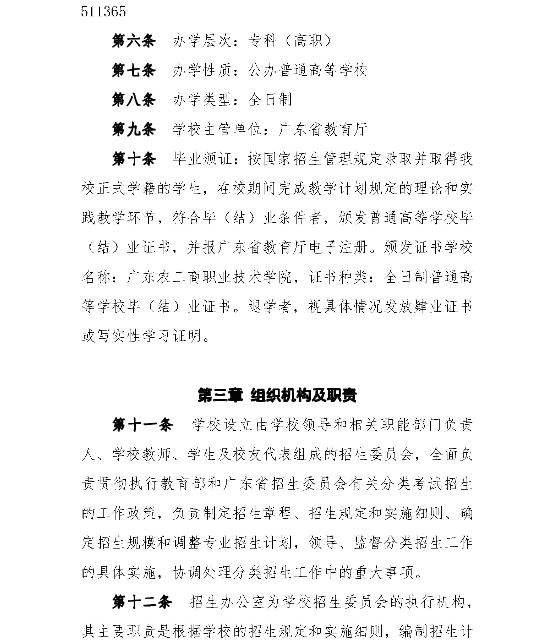
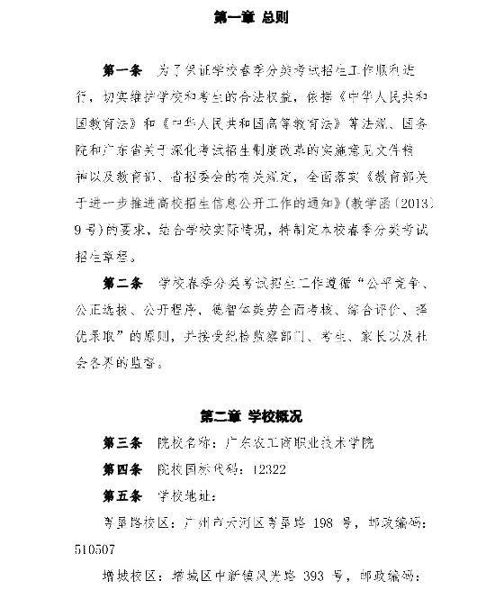
2019年广东农工商职业技术学院春季分类考招生章程
2022-06-22 08:42:53 分享至:
点击查看
招生简章
招生资讯
2019年广东农工商职业技术学院春季分类考招生章程
2022-06-22 08:42:53
点击查看